The Selfish Geneis a classic work by Richard Dawkins, a UK scholar of evolution theory. This concept is that the selfish DNA fragment from the male or female parent will be preferentially inherited to the next generation so that the genetic information of one parent will gain a transmission advantage in heterozygotes. The selfish genetic system will promote the differentiation and maintain the genome stability.

Recently, the NAU research team led by Professor Wan Jianmin, academician of the Chinese Academy of Engineering, made a breakthrough in the control of hybrid sterility by discovering a selfish genetic system in rice. And their finding was published online in the international top journal of Science.
Rice is one of the most important staple food in the world, and it is of great significance for national food safety to increase its yield. Heterosis, or hybridization, is an important approach to increase rice yield. Hybrids between indica and japonica, the two cultivated subspecies common in China, have the potential to increase yield by 15-30%, but the associated pollen sterility, low setting of spikelets and insufficiently full grains-- all of which were caused by the “selfish” gene-- limit the exploration of full yield potential.

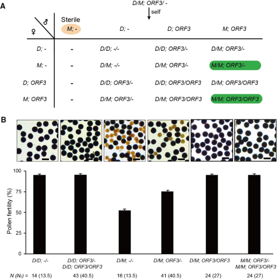
Why is the rice gene also so-called “selfish” ? Dr. Yu Xiaowen from Wan’steam explained analogously that, in the pollen mother cell, the selfish genetic system contains both toxic and antidote protein. The antidote is like “amulets” that protect the pollen against the attack of the toxic proteins. Pollen grains without the “amulets” will be evidently “poisoned” by the toxic proteins.
The first author of the paper, Professor Zhao Zhigang told that the two contradictory proteins were indeed the products of the tightly linked genes, ORF2 and ORF3, in the rice. The researchers analyzed the genetic composition of the selfish element qHMS7 by usingthe Asian rice variety and wild rice as materials. They found that ORF2 encoding a toxic protein had a poisonous effect throughout the pollen development, and that ORF3 encoding a detoxification protein selectively protected the pollen that inherited the selfish gene.So this gene is therefore rather “selfish”.
Significantly, the NAU team also discovered the "ancient battle field" of evolution of the selfish gene of rice. They found that about 50% of the wild rice samples contained ORF3, and that after long-term evolution, 90% of the cultivated variety had ORF3. The "enemy" protein was originally an "insignificant utility man" and that the detoxification protein ORF3 that was able to bring ORF2 to justice was indeed evolve from the insignificant ORF1.

In the long ancestral "wild-ricetoordinary-wild-ricetoAsian-cultivated-rice" evolution, ORF1 was a neutral genein rice, ORF2 turned from an non-toxic haploid to a toxic one, and ORF3 in the ordinary wild rice was produced through duplication of the ORF1 gene and was transmitted to Asian cultivated rice in subsequent domestication.
It is noted that, in the past two decades, the research team led by Professor Wan Jianmin has made great effort to using the indica-japonica hybrid vigor. In 2015, the team discovered a widely compatible, early-ripe and dominant dwarfing gene, developed related molecular marking and breeding technology, and successfully cultivated a new variety of hybrid and high-yield rice cultivar. The research result was awarded the second-place prize of the National Award for Technological Invention.
By publishing their breakthrough finding in the journal of Science, Professor Wan and colleagues have continued the scientific proposition of utilizing heterosis, used for the first time a selfish genetic model to explain the mechanism of hybrid sterility in rice. They illustrated the mechanism of the selfish gene in maintaining the stability of plant genomes and promoting formation of new species, discussed the common character of the selfish toxin-antidote system conferring hybrid sterility in rice, and provided theoretical example for revealing the nature of hybrid embryo sac sterility between indica and japonica. The practical significance of the research results is that we can use widely compatible materials, overcome the problem of hybrid sterility, make full use of hybrid vigor and wild germplasm resources, and eventually increase the per unit area yield of rice.
Following the title of the paper, Post-doctor Xu Xiaowen and Professor Zhao Zhigang of College of Agronomy of NAU are the co-first authors, Professor Wan Jianmin and Professor Wang Haiyang of Chinese Academy of Agricultural Sciences, and Professor Tao Dayun of Academy of Agricultural Sciences of Yunnan Province are the co-corresponding authors.
The research was completed through cooperation of NAU with Institute of Crop Science of Chinese Academy of Agricultural Sciences, and in the later stage with Food Crops Research Institute of Yunnan Academy of Agricultural Sciences, and Institute of Botany of Chinese Academy of Science,and was supported by National Key Research and Development Program of China, the Collaborative Fund established by the National Natural Science Foundation of China and Yunnan Province.