近日,我院刘斐教授团队在猪肠道冠状病毒(SeCoV)受体利用及跨种传播机制研究中取得重要进展。相关成果分别发表在《Science China Life Sciences》和《PLOS Pathogens》上,论文题为 “Receptor affinity-selective differential dynamics of membrane fusion initiation govern deltacoronavirus cross-species transmission”以及 “Resolving the APN controversy in PEDV infection: Comparative kinetic characterization through single-virus tracking”。

猪肠道冠状病毒(SeCoV)对全球养猪业造成了巨大经济损失,其中部分病毒如猪德尔塔冠状病毒(PDCoV)更具有跨种感染、潜在人畜共患的风险。病毒是否能成功侵入宿主细胞、突破物种屏障,核心在于其是否能够高效识别并结合受体。此前研究已明确,氨肽酶N(APN)是猪传染性胃肠炎病毒(TGEV)和PDCoV的重要受体,且PDCoV能够利用包括人源APN在内的多种APN同源物实现跨种传播,2021年,《Nature》杂志报道在海地三名儿童血浆样本中分离出PDCoV毒株,引发了人们对其潜在人畜共患风险的高度关注,但在人群中尚未出现大规模暴发。此外,APN在猪流行性腹泻病毒(PEDV)感染中的确切角色仍存在争议。
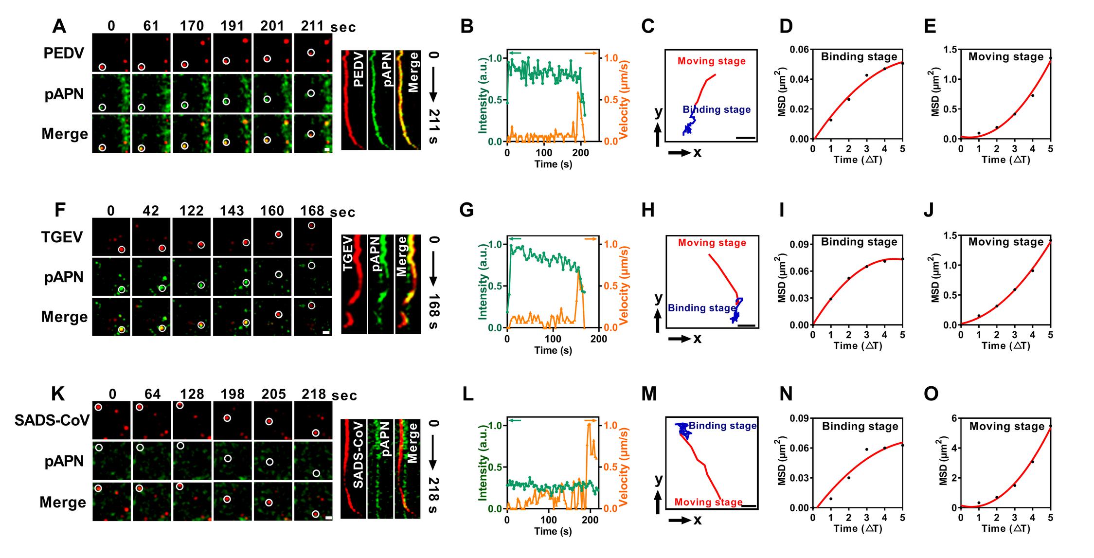
刘斐教授团队长期聚焦SeCoV受体介导的入侵及其跨种传播机制,采用先进的单病毒示踪技术,在活细胞中实时记录病毒入侵过程,突破传统平均水平静态观测的局限,揭示了病毒粒子在受体介导下侵入宿主细胞的时空动态特征。
在猪德尔塔冠状病毒(PDCoV)的研究中,刘斐教授团队联合江苏省农业科学院李彬研究员团队,并在中国科学院亚热带农业生态研究所印遇龙院士的指导下,首次可视化展示了PDCoV通过猪源APN(pAPN)与人源APN(hAPN)介导的入侵过程。团队发现,PDCoV在与pAPN和hAPN结合时几乎同时起步,但pAPN介导的内化速度明显快于hAPN,使得PDCoV可更高效进入细胞;而hAPN则更易诱导快速且高频率的内体融合,有助于病毒逃避宿主免疫系统。进一步研究发现,受体亲和力的差异是影响两种融合途径切换的关键因素。通过构建多种hAPN突变体,团队验证了PDCoV受体结合区(RBD)对APN同源物的结合亲和力可灵活调控病毒在不同入侵路径中的动力学行为,从而增强跨种传播的适应能力。

此外,为澄清PEDV在利用pAPN入侵过程中的争议,刘斐教授团队系统对比分析了PEDV、TGEV、PDCoV及SADS-CoV利用pAPN的特点。结果表明,pAPN虽可结合PEDV,但亲和力较弱,仅能在易感细胞中通过提升内化效率促进感染发生。量化分析进一步揭示,pAPN介导PEDV入侵时,其动力学过程与TGEV类似,但整体效率相对较低,这主要归因于病毒与受体结合启动阶段的差异。

《Science China Life Sciences》论文的第一作者为ios版雷竞技官网动物医学院博士研究生安达,通讯作者包括ios版雷竞技官网刘斐教授、江苏省农业科学院李彬研究员、中国科学院亚热带农业生态研究所印遇龙院士,以及ios版雷竞技官网单衍可助理研究员。《PLOS Pathogens》论文的第一作者为ios版雷竞技官网动物医学院博士研究生安达、李燕、裴义,以及副教授马永豪,通讯作者为ios版雷竞技官网刘斐教授和单衍可助理研究员。
本研究得到了国家自然科学基金面上项目、国家重点研发计划、江苏省农业科技自主创新资金和中央高校基本业务费等项目的大力支持。